中文
info@codaca.com
选型工具
DC/DC转换器电感器选择
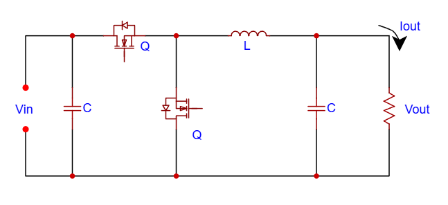
■ 科达嘉DC-DC转换器工具通过选定输入输出电压、开关频率、纹波电流以及拓扑等转换器参数,计算所需的电感值范围,查询器件型号并进行性能比对分析。本工具可以为同步/非同步的升压/降压转换器,以及SEPIC转换器推荐合适的电感器物料。
■ 温馨提示:对于已经了解电感器规格或希望直接进行分析的用户,可以考虑使用功率电感搜索等工具。
产品参数
您输入的条件是:频率50(KHz),工作温度25(℃),工作电流1(A);以下的数据内容Y代表YES(是/有),N代表NO(否/无)