2025年12月,全球领先的IC方案商Diodes Incorporated发布最新宽输入同步DC-DC降压参考设计AP6ACO5ZCW20-EVM。该参考设计主电感选用科达嘉大电流电感CSCF3218-6R8MC,其大电流、低磁损、低阻抗、极低直流电阻的核心特性,不仅适配多种工业解决方案,更直接支撑参考设计实现优异转换效率。

1-方案概述
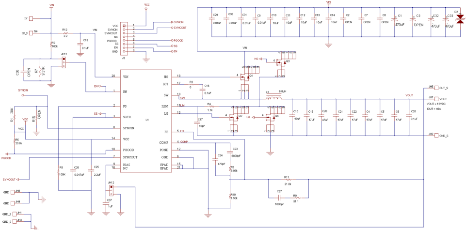
AP6ACO5ZCW20-EVM是一款可调频同步DC-DC降压控制器,采用高集成度设计,外部元器件极少,既能简化电路板布局,又能缩小空间占用,是分布式电源架构的理想选择。

图1 AP6ACO5ZCW20-EVM参考板
如图1所示,该评估板选用科达嘉自主研发的大电流电感CSCF3218-6R8MC作为核心储能转换元件,其高饱和电流、低阻抗、低温升的电气特性,可广泛适配以下场景:
◾ 通用型DC-DC电源转换
◾ 汽车信息娱乐系统
◾ 电信系统与分布式电源系统
◾ 家用音频及消费类电子产品
◾ FPGA, DSP, ASIC供电电源

图2 同步降压拓扑电路图
2-效率测试:电感特性赋能优异表现
2.1 测试条件
输入电压Vin:24V - 100V(覆盖工业级电源常见场景)
输出电压Vout:12V(匹配工业设备常用输出规格)
主电感L:6.8μH(科达嘉CSCF3218-6R8MC,精准匹配参考设计需求)
开关频率Fsw:100kHz

图3 转换效率图

图4 部分BOM清单
2.2 测试结果及关联分析
测试显示,AP6ACO5ZCW20-EVM评估板凭借Diodes AP6ACO5ZCW20降压控制器、两款高性能开关管(DMT15H017LPS & DMT12H007LPS),以及科达嘉CSCF3218-6R8MC电感的协同作用,展现出卓越转换效率:在较小占空比(较大压差)的重载场景下,效率持续稳定在90%以上,峰值效率高达97%。这一成绩与CSCF3218-6R8MC的核心特性直接相关,凸显了电感对参考设计性能的关键支撑作用。
3-高性能电感器助力工业电源效率升级
AP6ACO5ZCW20-EVM参考设计选用的大电流电感CSCF3218-6R8MC由科达嘉公司自主研制。产品特点如下:
3.1 产品核心特点
◾ 低磁损:减少能量转换过程中的磁能损耗,是参考设计实现97%峰值效率的核心保障,契合工业电源节能需求;
◾ 极低直流电阻:降低导通损耗与温升,确保重载场景下效率稳定在90%以上,延长产品使用寿命;
◾ 良好磁屏蔽:抗电磁干扰能力强,保障参考设计在复杂工业电磁环境中稳定工作;
◾ 辅助端子设计:提升抗振性,适配工业、汽车电子等严苛场景,保障效率持续稳定。

3.2 关键电气特性
电感值6.8μH,精准匹配参考设计,为效率稳定提供基础;
饱和电流55A、温升电流50A,支撑重载、宽输入场景稳定工作,避免效率衰减;

电流曲线
温度稳定性优异:-40℃~+125℃可持续工作,适配极端工业环境,保障性能不衰减。
3.3 环保标准
符合RoHS,REACH,无卤等环保要求。适配出口及高端产品需求,降低客户端合规成本。
3.4 结语
科达嘉CSCF3218系列大电流电感,凭借低磁损、极低直流电阻、高饱和电流等核心优势,成为Diodes AP6ACO5ZCW20-EVM参考设计的优选主电感,助力其实现97%峰值效率及重载场景90%以上的稳定效率。该系列电感的扁平线工艺、良好磁屏蔽及高稳固设计,能够有效解决工业电源高效、抗干扰、高可靠的核心痛点,适配多领域大功率需求。
结合科达嘉25年的电感研发经验、稳定的批量生产能力及定制化服务,CSCF3218系列不仅为该参考设计提供了可靠的核心支撑,也能为工业电源效率升级、小型化集成提供高性价比、高可靠性的电感解决方案,体现了科达嘉在大电流电感领域的技术实力与核心竞争力。
CSCF3218-6R8MC已实现批量生产,交期4-6周,可匹配客户端量产需求;如需详细参数、完整测试数据或样品测试,可咨询销售人员。
为满足电源转换领域对电感产品大电流、大功率、低损耗、高可靠性等设计需求,科达嘉设计开发了多个系列的大电流电感。如:CSBX、CPEX、CPCFA、CSCF、CPCF等多个系列,广泛应用于电力电子转换方案设计中。